2025年度运粮湖管理区信息公开指南
为提高工作透明度,方便公民、法人和其他组织(以下简称公开权利人)依法获取涉及管理区的信息,根据2019年4月3日中华人民共和国国务院令第711号公布修订的《中华人民共和国政府信息公开条例》(以下简称《条例》)规定,结合管理区实际,特制定《运粮湖管理区信息公开指南》。
一、主动公开
根据《条例》规定,除涉密等不予公开的信息外,公开管理区及办公室以下信息:
1.管理区领导及分工情况;
2.管理区办公室职能、机构设置、办公地址、负责人姓名等;
3.管理区及办公室文件;
4.管理区工作报告;
5.管理区相关会议;
6.国民经济和社会发展规划及相关政策和信息;
7.抢险救灾、优抚、救济、社会捐助等款物的管理、使用和分配情况;
8.财政预算、决算报告;
9.其他依照法律、法规和国家有关规定应当主动公开的信息。
上述主动公开的管理区信息,自信息形成或者变更之日起20个工作日内通过潜江市人民政府门户网站(运粮湖管理区)或相关政务媒体予以公开。法律、法规对政府信息公开的期限另有规定的,从其规定。
二、依申请公开
除主动公开的信息外,公开权利人可以向管理区申请获取管理区及办公室相关信息。
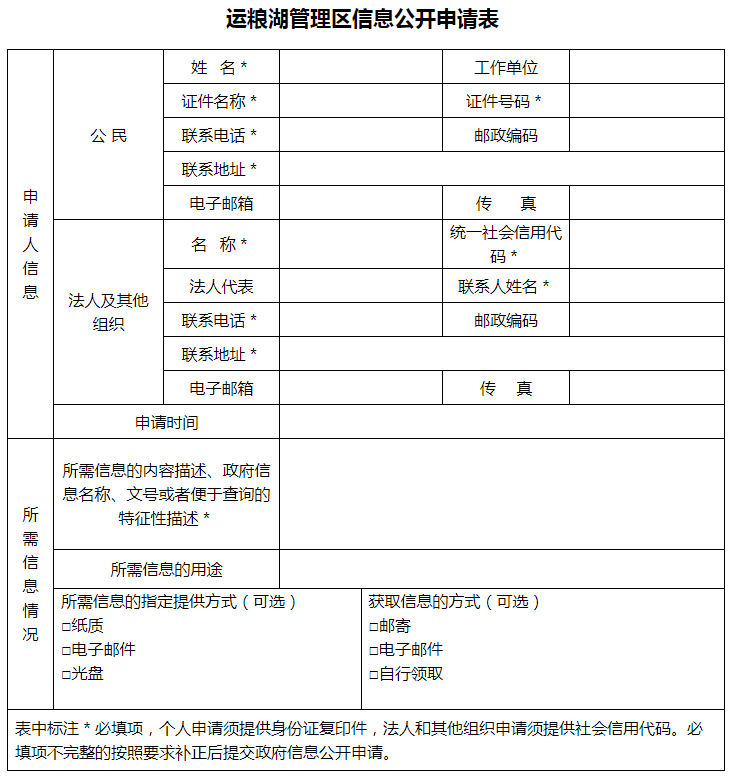
申请人可向管理区申请领取或自行复制《运粮湖管理区信息公开申请表》(见附件),也可在运粮湖管理区门户网站内下载该表电子版本。申请人可以通过以下4种方式提出管理区信息公开申请:
1.当面申请:申请人可以到管理区党政综合办公室当面提交信息公开申请,办公室现场受理;
2.信函申请:申请人通过邮政寄送方式提出申请的,请在信封上注明“政府信息公开申请”字样;
3.互联网申请:申请人可以在“潜江市人民政府”门户网站的“运粮湖管理区”子链接(https://www.hbqj.gov.cn/ylhq/)站内的“信息公开”专栏“公开指南”页面,下载《运粮湖管理区信息公开申请表》,根据要求填写后通过电子邮件发送;
4.传真申请:申请人通过传真方式提出申请的,请注明“政府信息公开申请”字样。
管理区收到信息公开申请后,除可以当场答复的外,自收到申请之日起20个工作日内予以答复;需要延长答复期限的,经区信息公开工作机构负责人同意并告知申请人,延长的期限最长不得超过20个工作日。
信息公开申请内容不明确的,管理区自收到申请之日起7个工作日内一次性告知申请人作出补正,说明需要补正的事项和合理的补正期限。答复期限自收到补正的申请之日起计算。申请人无正当理由逾期不补正的,视为放弃申请,管理区不再处理该政府信息公开申请。
管理区依申请提供管理区信息,不收取费用。但是,申请人申请公开政府信息的数量、频次明显超过合理范围的,管理区依照相关规定收取信息处理费。
三、其他主动公开方式
政务新媒体(微信公众号):运粮河畔 潜江市运粮湖管理区

四、信息公开工作机构
机构名称:潜江市运粮湖管理区党政综合办公室;
办公地址:潜江市运粮湖管理区办公楼二楼;
邮政编码:433118;
工作时间:8:30—12:00,14:30—17:30(公休日除外,季节性办公时间调整见公告);
联系电话:0728-6681482;
传真号码:0728-6681482;
电子邮箱:ylhglq@hbqj.gov.cn
五、监督和救济
公民、法人或者其他组织认为本机关不依法履行政府信息公开义务的,可以向运粮湖管理区投诉、举报,举报投诉邮箱:386041370@qq.com。
公民、法人或者其他组织认为本机关在政府信息公开工作中的具体行政行为侵犯其合法权益的,可以依法向潜江市人民政府申请行政复议或者向潜江市人民法院提起行政诉讼。
本指南自2025年12月25日执行。

相关链接:
