繁體
|
登录
|
注册
|
政务邮箱
|
站群导航
|
无障碍浏览
湖北省政府网
|
长者模式
搜索
热门搜索:
首页
政府信息公开
办事服务
政民互动
数据开放
新闻中心
走进潜江
首页
政府信息公开
办事服务
政民互动
数据开放
新闻中心
走进潜江
首页
>
政府信息公开
>
法定主动公开内容
>
市政府信息公开目录
>
财政资金
>
部门预决算
>
潜江市妇女联合会
|
|
|
|
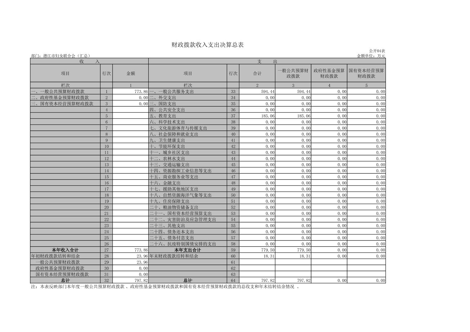
潜江市妇女联合会2022年度部门决算
索 引 号: 011396186/2023-27252
主题分类: 财政
发布机构: 市妇女联合会
发文日期: 2023年10月16日 18:08:08
文 号:
文 号:无
效力状态: 有效
发布日期: 2023年10月16日 18:08:08
名 称: 潜江市妇女联合会2022年度部门决算
相关链接:
4895259
潜江市妇女联合会2022年度部门决算
20
2023-10-16
45216
潜江市妇女联合会