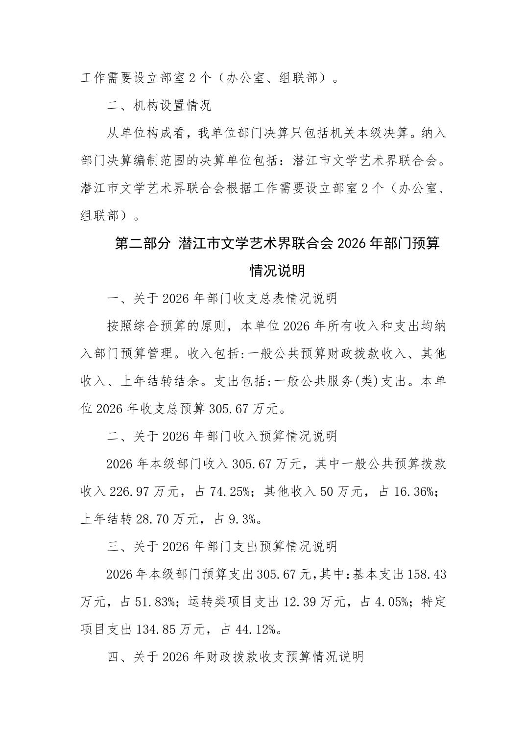
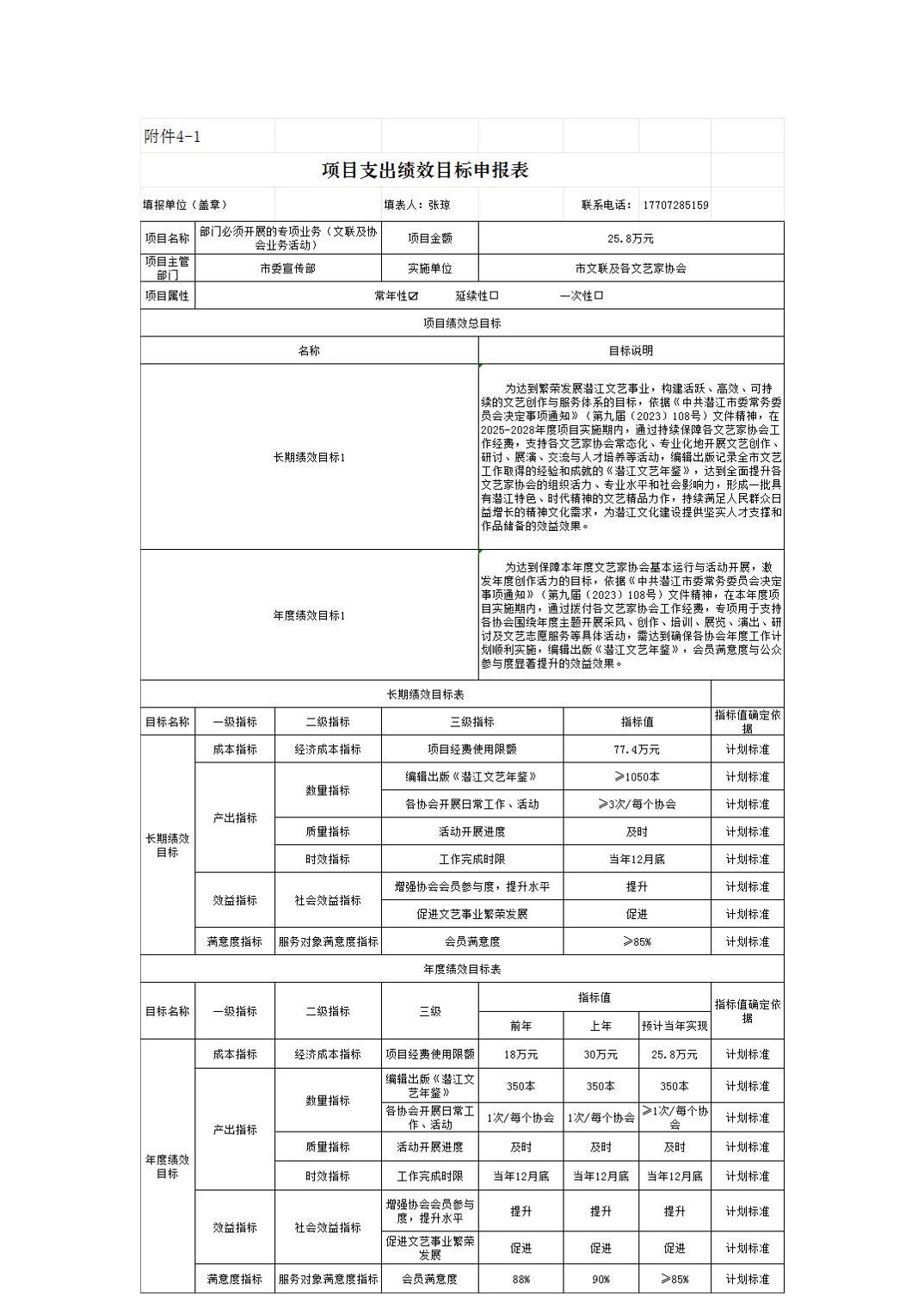
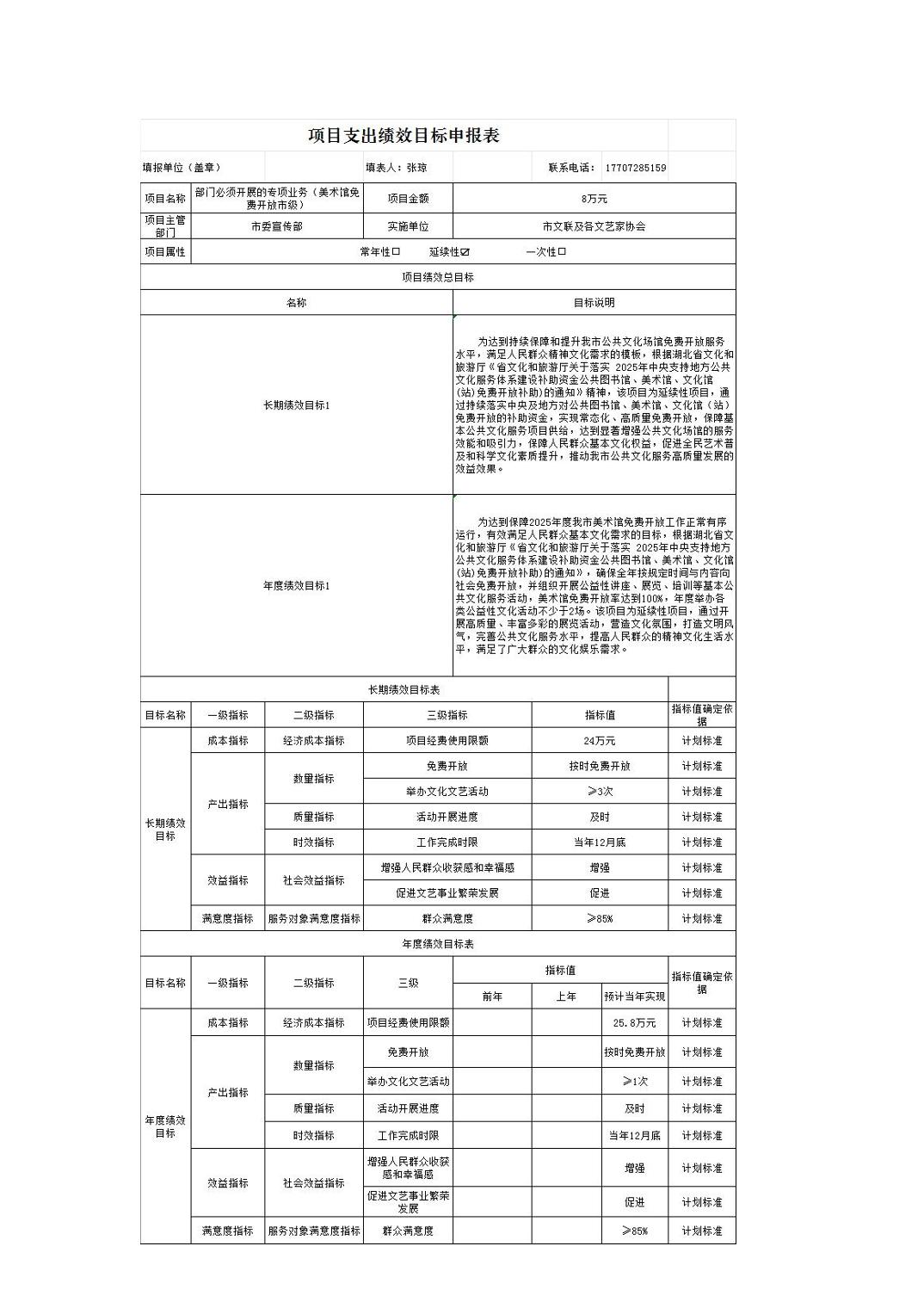
2026年度潜江市文学艺术界联合会部门预算
索 引 号:
011396186/2026-05730
主题分类:
财政
发布机构:
潜江市文学艺术界联合会
发文日期:
2026年02月09日 10:03:38
文 号:
文 号:无
效力状态: 有效
发布日期:
2026年02月09日 10:03:38
名 称:
2026年度潜江市文学艺术界联合会部门预算










相关链接:
