繁體
|
登录
|
注册
|
政务邮箱
|
站群导航
|
无障碍浏览
湖北省政府网
|
长者模式
搜索
热门搜索:
首页
政府信息公开
办事服务
政民互动
数据开放
新闻中心
走进潜江
首页
政府信息公开
办事服务
政民互动
数据开放
新闻中心
走进潜江
首页
>
政府信息公开
>
法定主动公开内容
>
市政府信息公开目录
>
财政资金
>
部门预决算
>
中共潜江市委员会组织部
|
|
|
|
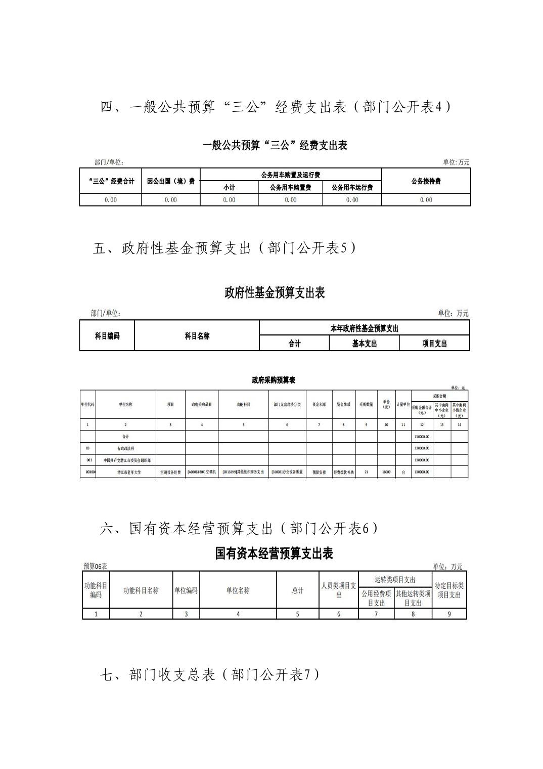
2026年度老年大学预算
索 引 号: 011396186/2026-05788
主题分类: 财政
发布机构: 市委组织部
发文日期: 2026年02月09日 15:15:13
文 号:
文 号:无
效力状态: 有效
发布日期: 2026年02月09日 15:15:13
名 称: 2026年度老年大学预算
相关链接:
5873491
2026年度老年大学预算
20
2026-02-09
45201
中共潜江市委员会组织部