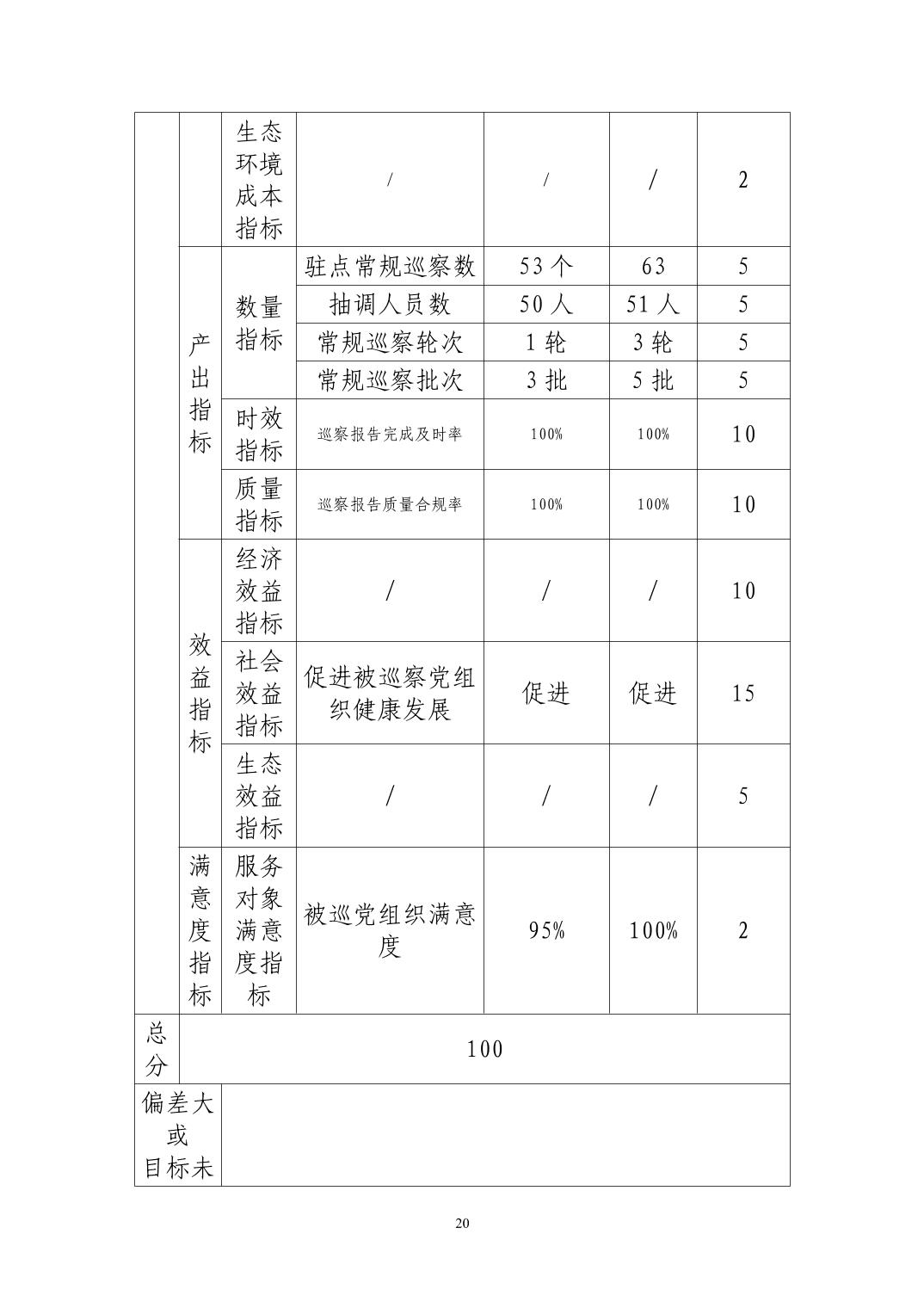
中共潜江市委巡察工作领导小组办公室本级2024年度部门决算
索 引 号:
011396186/2025-35057
主题分类:
财政
发布机构:
市委巡察办
发文日期:
2025年10月17日 09:44:46
文 号:
文 号:无
效力状态: 有效
发布日期:
2025年10月17日 09:44:46
名 称:
中共潜江市委巡察工作领导小组办公室本级2024年度部门决算
5792760
中共潜江市委巡察工作领导小组办公室本级2024年度部门决算
20
2025-10-17
56858
中共潜江市委巡察工作领导小组办公室