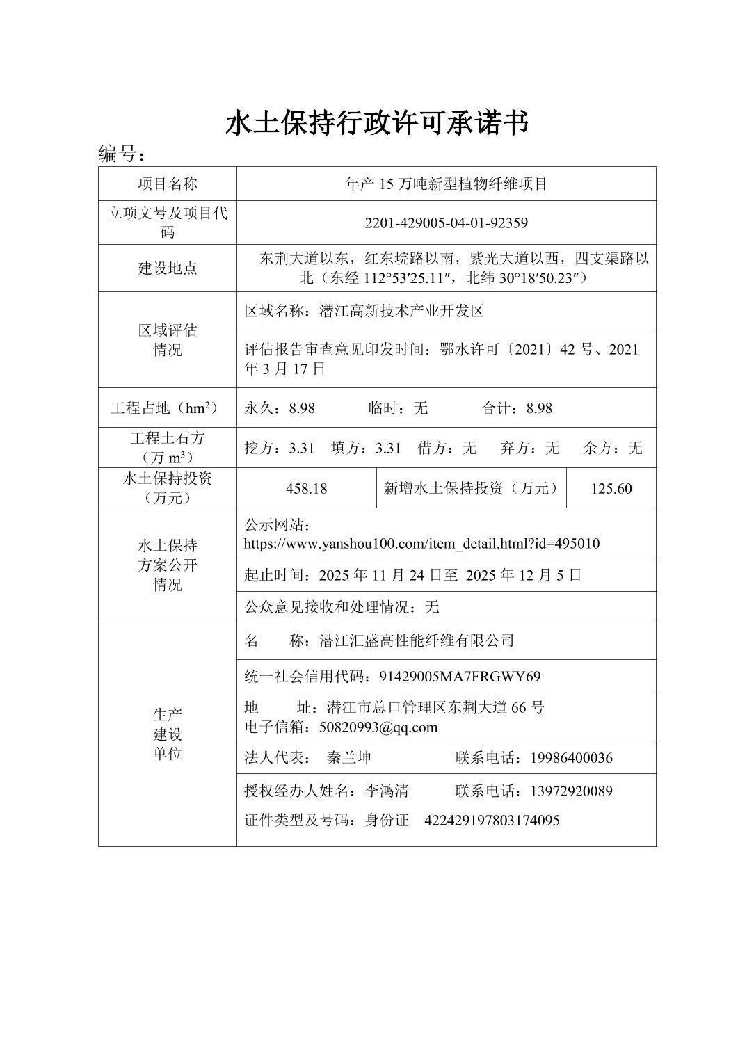
潜江汇盛高性能纤维有限公司年产15万吨新型植物纤维项目水土保持方案许可
索 引 号:
011396186/2026-05457
主题分类:
水利
发布机构:
潜江市水利和湖泊局
发文日期:
2026年02月05日 15:08:57
文 号:
文 号:无
效力状态: 有效
发布日期:
2026年02月05日 15:08:57
名 称:
潜江汇盛高性能纤维有限公司年产15万吨新型植物纤维项目水土保持方案许可
5870965
潜江汇盛高性能纤维有限公司年产15万吨新型植物纤维项目水土保持方案许可
20
2026-02-05
83150
水资源调度