繁體
|
登录
|
注册
|
政务邮箱
|
站群导航
|
无障碍浏览
湖北省政府网
|
长者模式
搜索
热门搜索:
首页
政府信息公开
办事服务
政民互动
数据开放
新闻中心
走进潜江
首页
政府信息公开
办事服务
政民互动
数据开放
新闻中心
走进潜江
首页
>
政府信息公开
>
法定主动公开内容
>
市政府信息公开目录
>
其他主动公开内容
>
政务督查
|
|
|
|
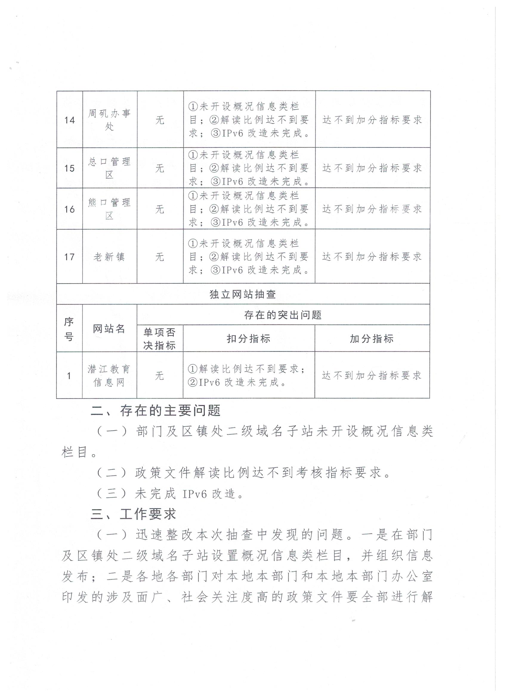
2019年第二季度政府网站与政务新媒体抽查情况通报
索 引 号: 011396186/2020-44449
主题分类: 其他
发布机构: 市政府信息中心
发文日期: 2019年05月31日 16:05:10
文 号:无
文 号:无
效力状态: 有效
发布日期: 2019年05月31日 16:05:10
名 称: 2019年第二季度政府网站与政务新媒体抽查情况通报
相关链接:
2091497
2019年第二季度政府网站与政务新媒体抽查情况通报
20
2019-05-31
22899
政务督查