重
磅
发
布
为提升湖北省旅游民宿服务质量,推动行业标准化建设,湖北省旅游民宿协会正式发布《湖北省旅游民宿服务质量等级划分与评定》团体标准!
2025
协会团体标准文件




















适用范围
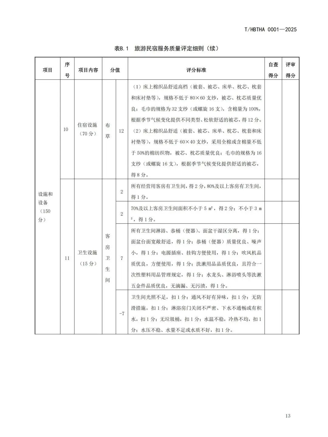
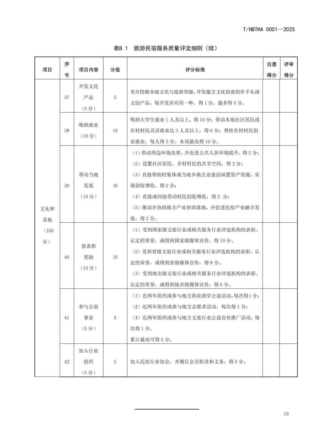
本文件规定了湖北省旅游民宿质量评定的原则、等级划分与标志、基本要求与条件、评定总则、评定程序、监督管理、检查与改进的内容。
适用对象
本文件适用于湖北省内正式营业的民宿。
标准亮点
✔ 明确 “三星级、四星级、五星级” 等级划分,树立行业标杆;
✔ 强化“安全、卫生、文化、环保” 等核心要求;
✔ 打造 “知音美宿” 品牌,展现荆楚特色与文化创意。
扫一扫在手机上查看当前页面