大学生就业落户安居“一件事”办理渠道
线上渠道:登录湖北政务服务网,进入“高效办成一件事”专区,找到大学生就业落户安居“一件事”,点击“在线办理”,提交所需材料即可。


线下渠道:可前往潜江市紫月西路10号市民之家一楼人社服务区大学生就业落户安居“一件事”窗口,或一楼“关联事项集成办”窗口咨询办理。

一楼人社服务区大学生就业落户安居“一件事”窗口

一楼“关联事项集成办”窗口
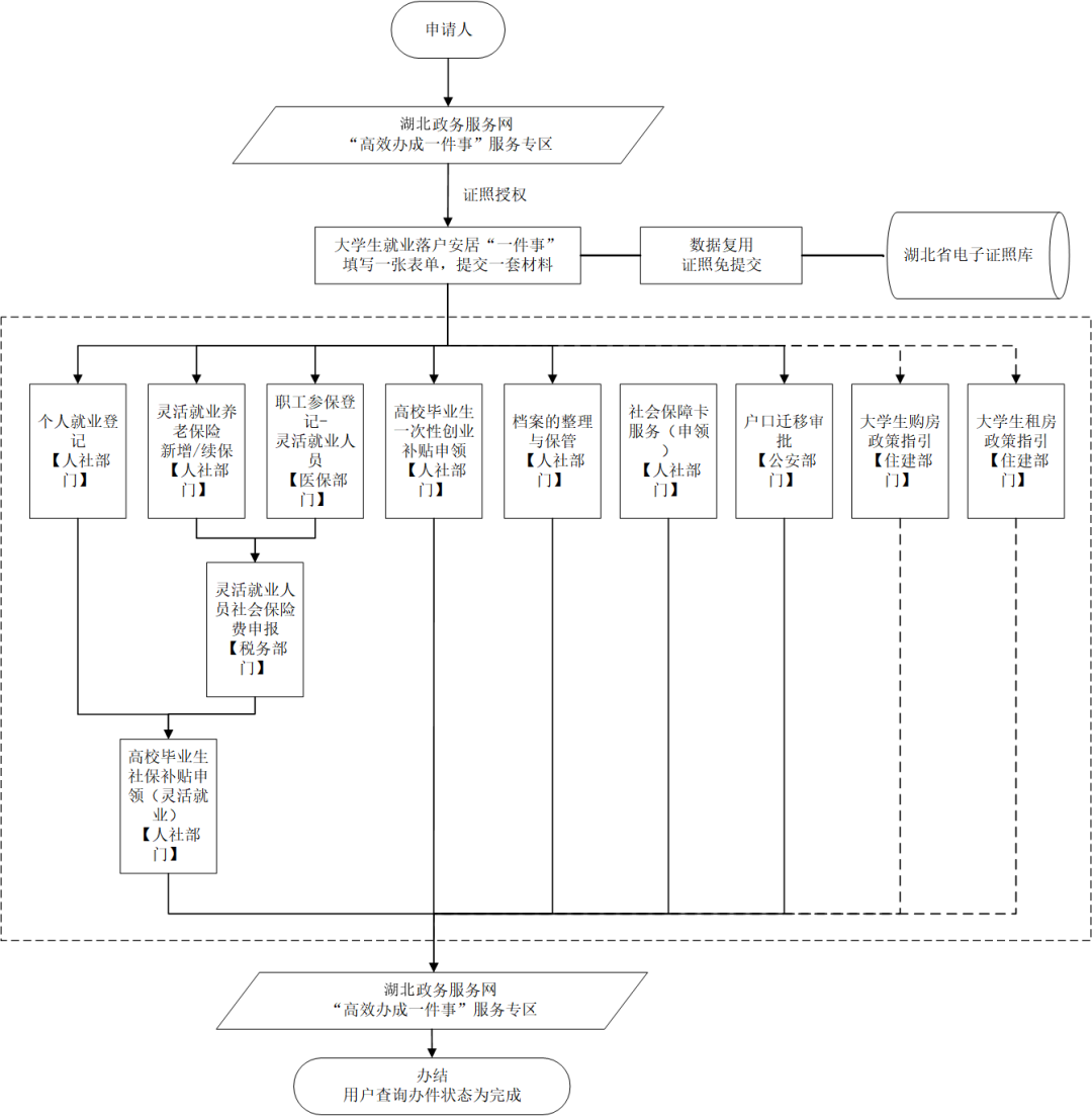
大学生就业落户安居“一件事”办理流程

大学生就业落户安居“一件事”办理指南
联办事项:
个人就业登记
高校毕业生社保补贴申领(灵活就业)
档案的整理和保管
【省集中企保系统】灵活就业养老保险新增/续保
职工参保登记(灵活就业人员参保登记)
灵活就业人员社会保险费申报
社会保障卡服务(申领)
户口迁移审批
高校毕业生一次性创业补贴申领
大学生购房政策指引
大学生租房政策指引
申报须知:
一、个人就业登记
申请个人就业登记,应当符合下列条件:
1、年满16周岁(含)至依法享受基本养老保险待遇;
2、从事一定社会经济活动,并取得合法劳动报酬或经营收入。其中,劳动报酬或经营收入不低于当地居民最低生活保障标准;
二、【省集中企保系统】灵活就业养老保险新增/续保
申请【省集中企保系统】灵活就业养老保险新增/续保,应当符合下列条件:
3、根据《中华人民共和国社会保险法》第十条:职工应当参加基本养老保险,由用人单位和职工共同缴纳基本养老保险费。无雇工的个体工商户、未在用人单位参加基本养老保险的非全日制从业人员以及其他灵活就业人员可以参加基本养老保险,由个人缴纳基本养老保险费;
三、职工参保登记-灵活就业人员
申请职工参保登记,应当符合下列条件:
4、自愿参加职工基本医疗保险的无雇工的个体工商户、未在用人单位参加基本医疗保险的非全日制从业人员以及其他灵活就业人员,可以向医疗保障经办机构申请办理参加职工基本医疗保险登记;
四、社会保障卡服务(申领)
申请社会保障卡服务(申领),应当符合下列条件:
5、在中国境内居住的中国公民,以及在中国境内就业或者参加社会保险的香港、澳门特别行政区居民、台湾地区居民、外国人;
五、灵活就业人员社会保险费申报
申请灵活就业人员社会保险费申报,应当符合下列条件:
6、无雇工的个体工商户、未在用人单位参加社会保险的非全日制从业人员以及其他灵活就业人员参加社会保险的,应当依照法律、行政法规规定或者税务机关依照法律、行政法规规定确定的申报期限、申报内容,申报缴纳社会保险费;
六、高校毕业生社保补贴申领(灵活就业)
申请高校毕业生社保补贴申领(灵活就业),应当符合下列条件:
7、毕业年度和离校2年内未就业高校毕业生灵活就业后缴纳的社会保险费,按规定给予社会保险补贴;
七、户口迁移审批
申请户口迁移审批,应当符合下列条件:
8、【武汉】大学生毕业落户:年龄不满45周岁(研究生不受年龄限制)的高等学校专科及以上学历或学位(经教育部学历认证)毕业生,本人及其配偶、未成年子女可以申请落户;
9、【武汉市以外其他市州】大中专院校学生毕业落户:大中专院校、技工学校学生毕业,可以按照当地规定办理落户;
八、档案的整理和保管
10、申请人实名登录后,点击在线办理,即可查询状态结果,未查到信息,请选择委托存档机构层级或电话联系有关单位查询;
九、高校毕业生一次性创业补贴申领
申请高校毕业生一次性创业补贴申领,应当符合下列条件:
1、对初次办理注册登记,经营6个月及以上且带动就业2人及以上(含创业者本人)的高校毕业生(毕业5年内),给予一次性创业补贴。
申办材料:
大学生就业落户安居“一件事”申请表
中华人民共和国居民身份证
居民户口簿
毕业证书和学历证明
证件照
居住凭证
关系凭证
营业执照
扫一扫在手机上查看当前页面