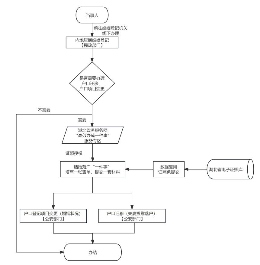
结婚落户“一件事”办理渠道
线上渠道:
登录湖北政务服务网,进入“高效办成一件事”专区,找到结婚落户“一件事”,点击“在线办理”,选择潜江区划并提交所需材料即可。


线下渠道:
可前往潜江市紫月路西10号市民之家一楼结婚登记窗口申办结婚落户“一件事”,或前往一楼“关联事项集成办”窗口咨询办理。

一楼结婚登记窗口

一楼“关联事项集成办”窗口
结婚落户“一件事”办理流程图

结婚落户“一件事”办事指南
服务对象:
符合结婚登记条件,且需要办理婚姻状况变更或夫妻投靠落户的当事人。
联办事项:
1.内地居民婚姻登记
2.户口登记项目变更(婚姻状况)
3.户口迁移(夫妻投靠落户)
申报须知:
1.内地居民婚姻登记(结婚登记)
结婚的男女双方应当亲自到婚姻登记机关申请结婚登记。
2.户口登记项目变更(婚姻状况)
因婚姻状况发生变化的,可以申请变更更正。
注:申请人需为本省户籍。
3.户口迁移(夫妻投靠落户)
需同时满足下列条件;
(1)被投靠人为本地户籍人员;
(2)夫妻登记结婚;
(3)符合被投靠户籍地落户条件。
申办材料:
1.湖北省结婚落户“一件事”办理登记表(线上申请免提交)
2.居民户口簿(拟落户人及被投靠人)(线上申请免提交)
3.中华人民共和国结婚证(线上申请免提交)
4.合法稳定住所证明
5.子女随迁的,提供出生医学证明等亲属关系证明
6.中华人民共和国居民身份证(投靠双方)(线上申请免提交)
扫一扫在手机上查看当前页面