人民有所呼,改革有所应。我市长期关注群众退休相关事务,以退休“一件事”为改革发力点,整合了人社、医保、公积金等多个部门的多个事项,解决了群众办理退休业务多头跑、重复跑、缴费年限难审等问题。

退休“一件事”是什么?
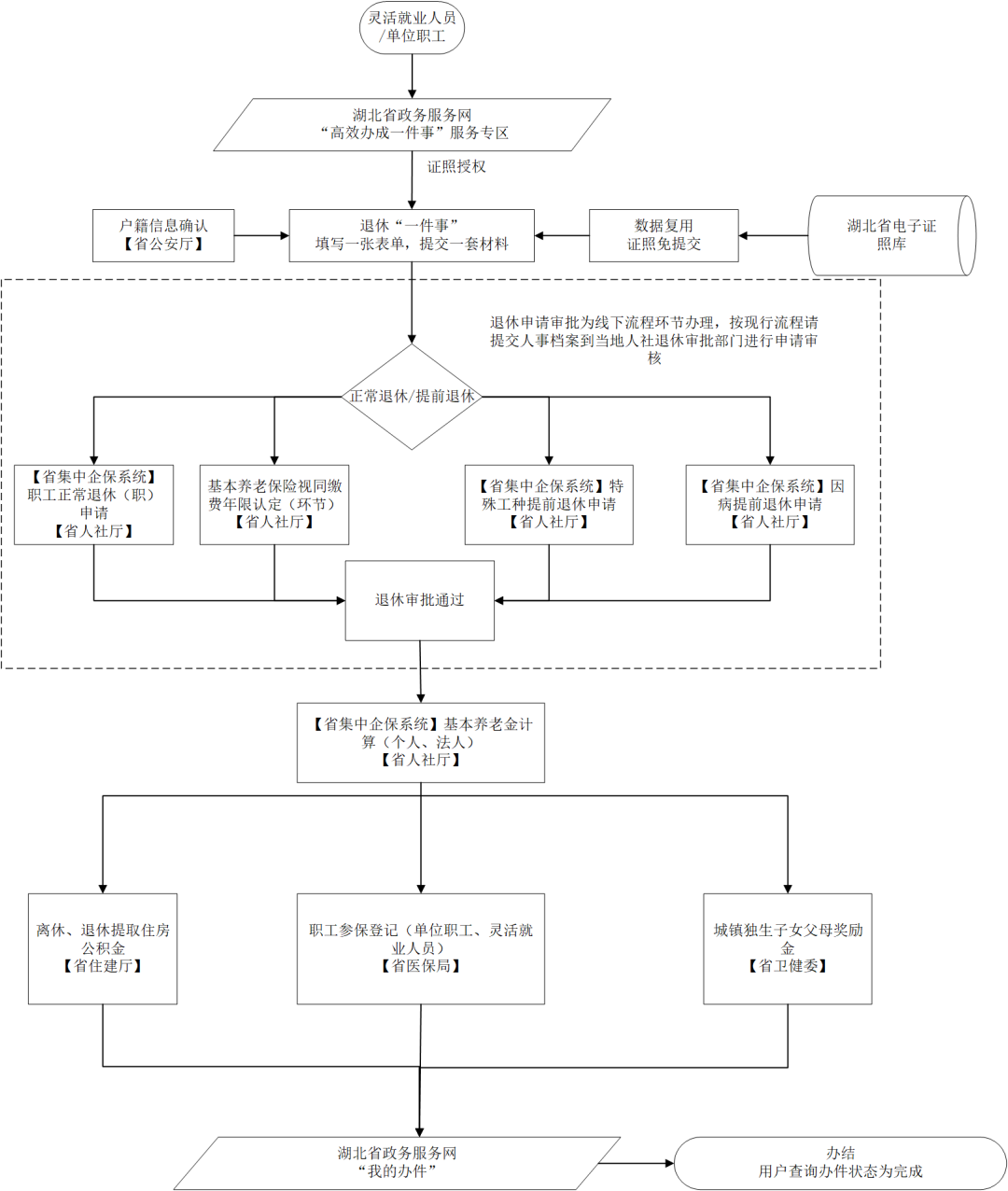
退休“一件事”就是将退休人员需要办理的6个相关事项整合为“一件事”,通过一站式、在线式、一体化的方式,简化退休程序,提高办事效率,有效提升群众幸福感。
退休“一件事”服务对象
个人、法人
退休“一件事”联办事项
①职工正常退休(职)申请/因病提前退休申请/特殊工种提前退休申请
②基本养老金计算(个人、单位)
③职工参保登记(灵活就业人员/单位职工在职转退休)
④离休、退休提取住房公积金
⑤城镇独生子女父母奖励金
⑥户籍信息确认
退休“一件事”申办材料
退休一件事申请表
本人银行储蓄卡(折)
中华人民共和国居民身份证
退休待遇计算表
退休条件认定表
退休“一件事”办理渠道
具有线上、线下两种办理渠道。
线上办理渠道:①登录湖北政务服务网,进入“高效办成一件事”专区,找到退休“一件事”,点击“立即办理”即可。②登录鄂汇办APP,在特色专题里找到“高效办成一件事”专区,找到退休“一件事”,点击“立即办理”即可。
线下办理渠道:群众可到潜江市民之家一楼人社窗口、潜江市民之家一楼综合窗口咨询办理。
退休“一件事”办理流程图

扫一扫在手机上查看当前页面