好消息!好消息!
熊口镇居民注意!2026年“潜江·惠民保”开放参保啦!
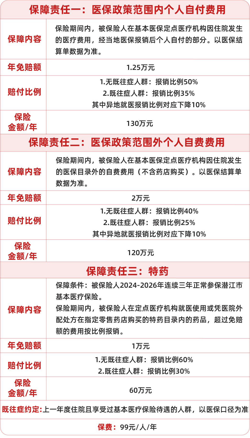
99元保一年,最高保障310万元。
识别二维码,立即参保
阳场村

公议村

青年村

河东村

中务垸村

洪庄村

莲市村

白果树村

夏桥村

十屯村

李场村

吴家垸村

石杨村

孙桥村

剅湾村

瞄场村

赵脑村

马场村

郭湾村

庆丰村

新林村

贡士村

熊口村

新沟村

洋湖垸渔场

沿河社区

政府指导暖心守护
“潜江·惠民保”是由潜江市医疗保障局、潜江市财政局、国家金融监督管理总局潜江监管支局共同指导监督,由人保财险等5家保司联合承保的潜江定制型商业医疗保险。与我市基本医保衔接互补、联动保障,旨在解决医保报销后个人负担医疗费用报销问题。
今年,为进一步提升全市参保群众的获得感、幸福感、安全感,“潜江·惠民保”升级回归,保费不变,保障升级,继续守护潜江千万家!
保障延续,守初心更惠民
2026年“潜江·惠民保”价格不变,守护升级:

五大亮点 保驾护航
1
产品方案保障高
涵盖医保政策范围内个人自付费用、医保政策范围外个人自费费用、高额特定药品费用,最高可保310万元。
2
无需体检门槛低
不限性别、年龄、户籍、职业、既往病史,凡参加潜江市职工或城乡居民基本医疗保险的市民均可参保。
3
高额特药覆盖广
高额特药数量由20种调整至25种,覆盖肺癌、乳腺癌、胰腺癌、胃癌等多种高发重疾,累计保障60万元。
4
健康服务超值享
参保即可享受京东9折购药折扣、健康咨询及患者疾病教育等15项健康服务,男女老少皆适用,全方位守护健康生活,就算不生病也能用得上!
5
个账支付护全家
支持使用职工医保个人账户余额为本人、配偶、子女、父母支付保费,不用额外掏腰包。
这么好的惠民保障
潜江人千万不要错过
不限年龄、职业和健康状况
潜江市城镇职工和城乡居民医疗保险
参保人员均可参保
参保时间:即日起-2026年1月31日
保障时间:2026年1月1日-2026年12月31日
扫一扫在手机上查看当前页面