为深入推进群众身边不正之风和腐败问题集中整治工作,进一步畅通投诉举报维权渠道,高效处置政府项目、国企项目拖欠农民工工资问题,现将各相关主管部门投诉举报维权方式公布如下:
一、受理范围
本市行政区域内政府项目(党政机关、群团组织、事业单位等作为建设单位的工程建设项目)、国企项目(国有(含国有控股)企业作为建设单位的工程项目)拖欠农民工工资问题。
二、受理条件
(一)拖欠农民工工资行为发生在两年内的;
(二)反映问题线索需提供尽可能详细的具体情况,包括但不限于行为发生的时间、地点、涉及单位或个人、具体事实、相关证据材料(如录音录像、劳动合同、结算单等);
(三)提倡实名举报(举报人提供真实姓名、身份证号等有效证件和有效联系方式)。
三、受理时间
上午8:30-12:00 下午2:30-5:30 (法定节假日除外)
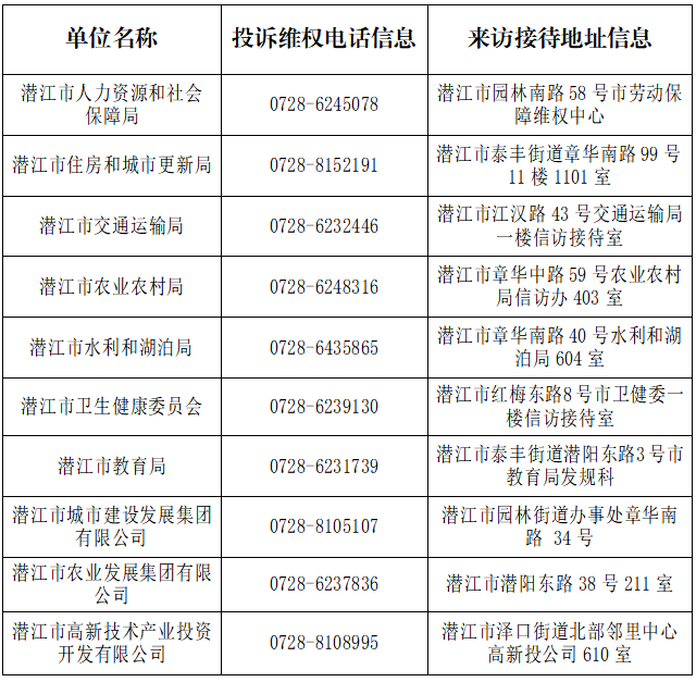
四、投诉举报维权途径

五、问题反映须知
(一)举报人(反映人)的合法权益依法受到保护,任何单位和个人不得以任何借口阻拦、压制或打击报复举报人。
(二)反映人应当遵守国家法律法规,反映问题真实客观,注明联系方式并对所提供材料内容真实性负责,不得虚构和夸大事实,不得故意捏造事实和诬陷他人。
潜江市人力资源和社会保障局
2026年3月18日
扫一扫在手机上查看当前页面