为深入贯彻2020年全国水利工作会议精神,认真落实部党组关于节约用水工作的各项部署,进一步明确任务、落实责任,水利部制定了2020年水利系统节约用水工作要点和重点任务清单。
2020年水利系统节约用水工作要点
2020年水利系统节约用水工作的总体要求是:以习近平新时代中国特色社会主义思想为指导,认真贯彻落实习近平总书记关于治水工作的重要论述精神,坚持“节水优先”方针,积极践行水利改革发展总基调,以国家节水行动方案为统领,围绕节水工作“七个靠”,抓基础、快突破,努力完成年度节水目标任务,推动用水方式由粗放向节约集约转变,不断提高水资源利用效率。
一
提高政治站位,以习近平新时代中国特色社会主义思想指导节水工作
1.坚决贯彻落实党中央重大决策部署。持续深入学习贯彻习近平生态文明思想和习近平总书记关于治水工作的重要论述精神,准确把握习近平总书记在黄河流域生态保护和高质量发展座谈会和中央财经委第六次会议上的重要讲话精神,认真落实2020年全国水利工作会议要求,按照部党组关于节水工作的部署要求,切实把节水作为水资源开发、利用、保护、配置、调度的前提,持续推进节水领域补短板和强监管。
2.大力落实国家节水行动方案。积极推动建立节约用水工作部际协调机制,会同国家发展改革委推动国家节水行动实施,加强部门统筹协调,开展节水行动实施情况监督检查。各省级水行政主管部门要积极推动实施国家节水行动,已出台省级节水行动方案的省(自治区、直辖市)要抓好落实,尚未出台省级节水行动方案的省(自治区、直辖市)应尽早出台并抓好落实,按期完成年度各项目标任务。
3.积极推动黄河流域水资源节约集约利用。深入贯彻习近平总书记在黄河流域生态保护和高质量发展座谈会上的重要讲话精神,研究提出黄河流域2025年和2035年节水主要目标指标及推动黄河流域水资源节约集约利用的措施。黄委和黄河流域内省级水行政主管部门要积极行动,坚决落实具体措施,推动黄河流域节水工作率先取得突破。
4.组织编制“十四五”节约用水规划。按照水利部“十四五”规划编制工作总体部署,结合《国家节水行动方案》实施要求和《“十四五”水安全保障规划思路报告》,编制“十四五”节约用水规划。各省级水行政主管部门要加强部门沟通协作,认真总结“十三五”期间取得的节水工作成效,查找存在的问题并分析原因,研究提出“十四五”节约用水主要指标目标和重点任务举措,编制好本地区“十四五”节约用水规划。
二
围绕“七个靠”,抓好“节水优先”贯彻落实
5.围绕“靠河湖分水,从总体上促进节水”,重点抓计划用水限额管理。调研各地区、各流域管理机构计划用水管理需求,研究提出修订《计划用水管理办法》的思路报告。各流域管理机构和各省级水行政主管部门要加大计划用水管理力度,提高应纳入计划用水管理用水户的覆盖率,强化用水计划限额管理,有效发挥对用水户刚性约束作用。水资源超载地区要对年用水量1万立方米及以上的工业企业用水计划管理实现全覆盖。
6.围绕“靠明确节水标准,推进节水落地”,重点抓节水标准定额体系建设。组织编制或修订水泥、乙烯、有机硅、马铃薯等各行业国家节水标准定额。从严控制洗浴、洗车、高尔夫球场、人工滑雪场、宾馆等高耗水服务业用水定额。按照定额修订周期开展省级用水定额评估,提出评估意见并督促整改。各省级水行政主管部门要抓好省级用水定额制修订工作,加快建立覆盖主要农作物、工业产品和生活服务业的用水定额体系。
7.围绕“靠实施节水评价,限制用水浪费”,重点抓节水评价制度落实。完善节水评价制度,推动修订完善水利水电工程可研报告编制规程、建设项目水资源论证导则等制度规定。制定节水评价台账格式,明确规划和建设项目相关报告节水评价内容登记要求。组织编制区域节水评价方法标准,选择典型区域开展试评价。指导水利行业全面落实《关于开展规划和建设项目节水评价工作的指导意见》和《规划和建设项目节水评价技术要求》。各流域管理机构和各省级水行政主管部门要按照节水评价工作要求,全面开展节水评价工作,严格审查把关,规范节水评价登记台账管理,将审查的规划和建设项目节水评价关键内容登记备查。
8.围绕“靠强化监管,保证节水落实”,重点抓行业监管和业务监督。研究制定节约用水监督检查管理方案,明确节水监督检查范围、方式、要求等。压实节水目标责任,细化监督内容,组织对钢铁、宾馆、高校等用水大户用水定额执行情况进行检查,加大节水监管力度。推进完善国家、省、市三级重点监控用水单位名录,切实强化节约用水监控工作。各省级水行政主管部门要建立节水监管制度体系,制定节约用水监督检查方案和本级节水监督检查措施。认真组织开展节水业务监督检查,及时发现问题,提出整改措施,确保工作取得实效。
9.围绕“靠调整水价,倒逼节水”,重点抓节水财政支持政策落地。严格执行《水利发展资金管理办法》等相关规定,加强对节约用水资金的使用管理,研究提出2021年节约用水资金建议方案。组织研究节水财税支持政策,提出政策建议方案。积极支持水价、水资源税等政策制度改革。各省级水行政主管部门要制定实施方案,规范节约用水资金使用和管理,积极协调财政部门研究出台促进节水的财政政策,调动地方节水工作积极性。
10.围绕“靠研发先进节水技术,提高节水水平”,重点抓节水技术征集推广。围绕加强农业、工业、服务业等重点领域节水技术改造,组织开展国家成熟适用节水技术征集、评审和发布,遴选一批管用实用的节水技术。通过线上线下等多种方式,加强节水技术推广应用。各省级水行政主管部门要围绕节水重点领域,推动节水新技术、新产品、新工艺研发,加强成熟适用节水技术遴选,积极探索线上技术展示交流平台,灵活开展线下技术交流会、现场会、展览会等活动,提高节水技术应用推广水平。
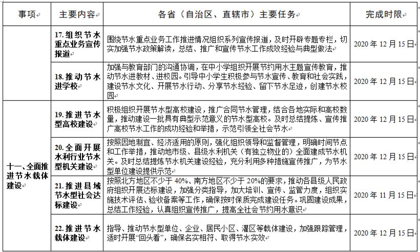
11.围绕“靠加大社会宣传力度,唤起全民节水意识”,重点抓节水理念普及。充分发挥各类媒体作用,开展“世界水日”“中国水周”和节水科普周等宣传活动。组织对节水重点业务工作推进情况进行系列宣传报道,总结推广和宣传节水工作成效经验与典型做法。与教育部联合面向全国中小学开展节约用水主题宣传教育,推动节水进教材、进校园、进机关、进社区,引领社会形成珍惜水、节约水和爱护水的良好风尚。各流域管理机构和各省级水行政主管部门要结合实际,制定本级节水宣传教育措施,加强节水形势宣传、知识普及和政策解读,引导广大中小学生积极参与节水宣传、教育和社会实践,不断提升全民节水意识。
三
着力夯实基础,统筹推进各项节约用水工作
12.推进县域节水型社会达标建设。组织开展县域节水型社会达标建设,开展第三批县域节水型社会达标建设复核工作,公布第三批节水型社会达标县区名单。各省级水行政主管部门要推动各县级人民政府积极开展达标建设,组织实施技术评估和达标考核,加强经费保障和分类指导,及时提炼经验做法,加大培训宣传工作力度。指导推动节水型企业、单位、居民小区、灌区等载体建设,加强跟踪管理,确保取得节水实效。
13.推进节水型高校建设。根据水利部、教育部、国家机关事务管理局关于深入推进高校节约用水工作部署,加大对各高校节水工作的督促指导力度,推动建设一批具有典型示范意义的节水型高校。各省级水行政主管部门要按照属地管理原则,结合各地实际和高校数量,积极组织开展节水型高校建设工作,加大合同节水管理推广力度,及时总结提炼、宣传推广高校节水工作的成功经验和举措,示范引领全社会节水。
14.全面开展水利行业节水机关建设。按照水利行业节水机关建设工作部署,督促指导各省级水行政主管部门加强本辖区内水利行业节水机关建设,推动地市级、县级水利机关(有独立物业的)2020年底前建成水利行业节水机关。各省级水行政主管部门要按照因地制宜、经济适用的原则,强化组织领导和监督管理,明确时间节点和工作举措,扎实开展水利行业节水机关建设。要及时总结提炼节水机关建设经验,充分利用多种措施宣传推广,为节水型单位建设提供示范。
15.修订完善节水考核方案。分析当前节水考核存在的问题,完善节水考核有关事项,合理确定考核内容,改进考核方法,研究提出节水考核方案,进一步提高节水考核的针对性和科学性。各省级水行政主管部门应进一步研究完善节约用水相关考核内容和指标,强化节水考核结果应用。严重缺水地区要将节水作为约束性指标纳入政绩考核,进一步完善节水有关指标内容和权重。
16.推进节水重大科技问题研究。面向节水领域补短板和强监管需求,组织推进节水重大科技问题研究,把控研究方向和进展,做好检查评估。项目承担单位要抓好研究工作落实,提出推进节约用水的策略和分领域实施节水的重点方向,按时提交项目成果报告,确保取得管用实用的研究成果。
17.推进节水统计制度建设。协调统计部门,积极推动节水统计制度建设。进一步规范2019年度《水资源公报》《水资源管理年报》中节约用水部分的统计工作,完善非常规水源开发利用等数据统计口径,组织对全国节约用水统计工作进行有效跟踪和技术指导。组织编制中国节约用水2019年度报告。各流域管理机构和各省级水行政主管部门要配合做好节水数据收集、统计和复核工作,积极推动本级节水统计制度建设。
18.推进非常规水源开发利用工作。统计调查非常规水源利用现状,研究制订非常规水源管理政策措施,强化非常规水源开发利用相关技术支撑。各流域管理机构和各省级水行政主管部门要加大力度推进非常规水源利用工作,进一步将非常规水源纳入水资源统一配置,非常规水源利用占比要较上一年度提高,缺水城市再生水利用率要达到20%以上。
四
全面从严治党,加强节约用水队伍作风建设
19.强化政治建设。坚持把党的政治建设摆在首位,教育引导节水工作领域各级党员干部持续深入学习习近平新时代中国特色社会主义思想和党的十九大精神,自觉用党的创新理论武装头脑、指导实践、推动工作,增强“四个意识”、坚定“四个自信”、做到“两个维护”,始终在思想上政治上行动上同以习近平同志为核心的党中央保持高度一致。
20.强化党风廉政建设。始终把纪律挺在前面,全面落实党风廉政建设主体责任和“一岗双责”,坚持集中教育与日常教育相结合,正面教育与警示教育相配合,强化党员干部廉洁从政意识。各省级水行政主管部门要结合实际,切实加大节水工作领域廉政风险防控力度,层层传导压力,逐级压实责任,深入排查关键领域、关键环节、关键岗位的廉政风险点,从源头上防控廉政风险。
21.强化作风建设。大力弘扬“忠诚、干净、担当,科学、求实、创新”的新时代水利精神,使水利精神真正成为节水工作领域干部职工的价值观念和精神追求。坚持警示在先、预防为主,深入开展作风纪律和典型案件教育,加大警示提醒力度。持续正风肃纪,坚决纠正“四风”,把力戒形式主义、官僚主义作为重要任务,坚持抓细抓常抓长,切实加强作风建设,积极营造风清气正、干事创业的良好氛围。
2020年节约用水重点工作任务清单





来源:全国节约用水办公室
编辑:续峰 责编:杨勤
扫一扫在手机上查看当前页面