目 录
第一部分 潜江市应急管理局概况.....................1
一、部门职责......................................5
二、机构设置......................................7
第二部分 2022年度部门决算表......................8
一、收入支出决算总表..............................9
二、收入决算表....................................10
三、支出决算表....................................11
四、财政拨款收入支出决算总表......................12
五、一般公共预算财政拨款支出决算..................13
六、一般公共预算财政拨款基本支出决算明细表........14
七、政府性基金预算财政拨款收入支出决表............16
八、国有资本经营预算财政拨款支出决算表............17
九、财政拨款“三公”经费支出决算表................18
第三部分 2022年度部门决算情况说明................19
一、收入支出决算总体情况说明......................20
二、收入决算情况说明..............................21
三、支出决算情况说明..............................22
四、财政拨款收入支出决算总体情况说明.............23
五、一般公共预算财政拨款支出决算情况说明.......24
六、一般公共预算财政拨款基本支出决算情况说明......24
七、一般公共预算财政拨款“三公”经费支出决算情况说明 ..25
八、政府性基金预算财政拨款收入支出决算情况说明....26
九、国有资本经营预算财政拨款支出决算情况说明......26
十、机关运行经费支出说明..........................27
十一、政府采购支出说明............................28
十二、国有资产占用情况说明........................28
十三、预算绩效情况说明............................28
十四、财政专项支出、专项转移支付支出的部门(单位)参照部门预算公开的范围、体例和内容进行公开..........39
第四部分 其他需要说明的情况......................40
第五部分 名词解释...............................41
第六部分 附件...................................45
第一部分 潜江市应急管理局概况
一、部门主要职责
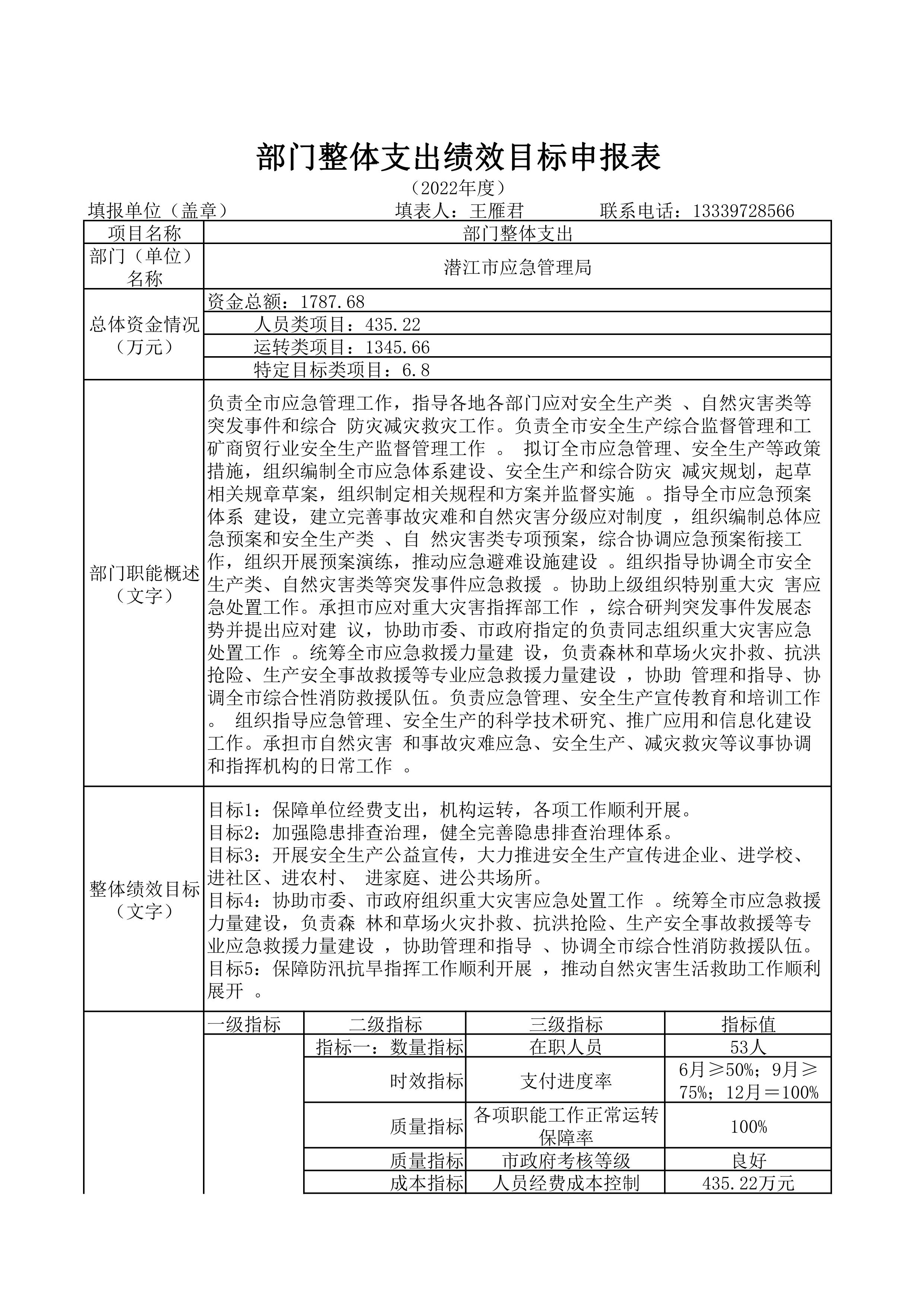
1、负责全市应急管理工作,指导各地各部门应对安全生产类、自然灾害类等突发事件和综合防灾减灾救灾工作。负责全市安全生产综合监督管理和工矿商贸行业安全生产监督管理工作。
2、拟订全市应急管理、安全生产等政策措施,组织编制全市应急体系建设、安全生产和综合防灾减灾规划,起草相关规章草案,组织制定相关规程和方案并监督实施。
3、指导全市应急预案体系建设,建立完善事故灾难和自然灾害分级应对制度,组织编制总体应急预案和安全生产类、自然灾害类专项预案,综合协调应急预案衔接工作,组织开展预案演练,推动应急避难设施建设。
4、牵头建立全市统一的应急管理信息系统,负责信息传输渠道的规划和布局,建立监测预警和灾情报告制度,健全自然灾害信息资源获取和共享机制,依法统一发布灾情。
5、组织指导协调全市安全生产类、自然灾害类等突发事件应急救援。协助上级组织特别重大灾害应急处置工作。承担市应对重大灾害指挥部工作,综合研判突发事件发展态势并提出应对建议,协助市委、市政府指定的负责同志组织重大灾害应急处置工作。
6、统一协调指挥全市各类应急专业队伍,建立应急协调联动机制,推进指挥平台对接,衔接市人武部和武警部队参与应急救援工作。
7、统筹全市应急救援力量建设,负责森林和草场火灾扑救、抗洪抢险、生产安全事故救援等专业应急救援力量建设,协助管理和指导、协调全市综合性消防救援队伍。
8、组织协调消防工作,指导各地各单位火灾预防、火灾扑救等工作。
9、指导协调森林火灾、水旱灾害等防治工作。负责自然灾害综合监测预警工作,指导开展自然灾害综合风险评估工作。
10、组织协调灾害救助工作,组织指导灾情核查、损失评估、救灾捐赠工作,管理、分配救灾款物并监督使用。
11、依法行使安全生产综合监督管理职权,指导协调、监督检查市政府有关部门和区、镇、办事处安全生产工作,组织开展安全生产巡查、考核工作。
12、按照分级、属地原则,依法监督检查全市工矿商贸生产经营单位贯彻执行安全生产法律法规情况及其安全生产条件和有关设备(特种设备除外)、材料、劳动防护用品的安全生产管理工作。依法组织并指导监督实施安全生产准入制度。负责危险化学品安全监督管理综合工作和烟花爆竹安全生产监督管理工作。
13、依法组织指导生产安全事故调查处理,监督事故查处和责任追究落实情况。组织开展自然灾害类突发事件的调查评估工作。
14、制定全市应急物资储备和应急救援装备规划并组织实施,负责市级救灾物资的收储、管理,建立健全应急物资信息平台和调拨制度,在救灾时统一调度。
15、负责应急管理、安全生产宣传教育和培训工作。组织指导应急管理、安全生产的科学技术研究、推广应用和信息化建设工作。
16、开展应急管理和安全生产方面的对外交流与合作,参与安全生产类、自然灾害类等突发事件的对外救援工作。
17、承担市自然灾害和事故灾难应急、安全生产、减灾救灾等议事协调和指挥机构的日常工作。
二、机构设置情况
从单位构成看,潜江市应急管理局部门决算由实行独立核算的潜江市应急管理局本级决算和四个下属单位决算组成。
纳入潜江市应急管理局2022年度部门决算编制范围的二级预算单位包括:
1.潜江市应急管理局(本级)
2.潜江市应急管理综合执法支队
3.潜江市防汛抗旱指挥部办公室
4.潜江市安全生产宣传教育中心
5.潜江市应急物资储备中心
第二部分 2022年度部门决算表










第三部分 2022年度部门决算情况说明
一、收入支出决算总体情况说明
2022年度收、支总计均为2555.11万元。与2021年度相比,收、支总计各减少2809.68万元,下降52 %,主要原因是中央、省级项目资金减少。
图1:收、支决算总计变动情况

二、收入决算情况说明
2022年度收入合计1228.19万元,与2021年度相比,收入合计减少1024.36万元,下降45%。其中:财政拨款收入1179.11万元,占本年收入96%;上级补助收入0万元,占本年收入0%;事业收入0万元,占本年收入0%;经营收入0万元,占本年收入0%;附属单位上缴收入0万元,占本年收入0%;其他收入49万元,占本年收入4%。
图2:收入决算结构

三、支出决算情况说明
2022年度支出合计1828.96万元,与2021年度相比,支出合计减少384.48万元,下降17%。其中:基本支出1022.53万元,占本年支出56%;项目支出806.44万元,占本年支出44%;上缴上级支出0万元,占本年支出0%;经营支出0万元,占本年支出0%;对附属单位补助支出0万元,占本年支出0%。
图3:支出决算结构

四、财政拨款收入支出决算总体情况说明
2022年度财政拨款收、支总计均为2394.80万元。与2021年度相比,财政拨款收、支总计各减少2858.56万元,下降54%。主要原因是中央、省级项目资金减少。
2022年度财政拨款收入中,一般公共预算财政拨款收入万元,比2021年度决算数减少994.44万元。减少的主要原因是中央、省级项目资金减少。政府性基金预算财政拨款收入0万元,比2021年度决算数增加(减少)0万元。主要原因是本单位当年无政府性基金预算财政拨款收入支出。国有资本经营预算财政拨款收入0万元,比2021年度决算数增加(减少)0万元。主要原因是本单位当年无政府性基金预算财政拨款收入支出。
图4:财政拨款收、支决算总计变动情况

五、一般公共预算财政拨款支出决算情况说明
(一)一般公共预算财政拨款支出决算总体情况。
2022年度一般公共预算财政拨款支出1679.34万元,占本年支出合计的65%。与2021年度相比,一般公共预算财政拨款支出增加(减少)534.1万元,增长(下降)24%。主要原因是中央、省级项目资金减少。
(二)一般公共预算财政拨款支出决算结构情况。
2022年度一般公共预算财政拨款支出1679.34万元,主要用于以下方面:
1.农林水(类)支出805.7万元,占48%。主要是用于指导协调森林火灾、水旱灾害等防治工作。
2.灾害防治及应急管理支出(类)873.64万元,占52%。主要是用于自然灾害和事故灾难应急、安全生产、减灾救灾等议事协调和指挥机构的日常工作。
(三)一般公共预算财政拨款支出决算具体情况。
2022年度一般公共预算财政拨款支出年初预算为1679.34万元,支出决算为1679.34万元,完成年初预算的100%。其中:基本支出873.64万元,项目支出805.70万元。
1.一般公共服务支出(类)财政事务(款)行政运行(项)。年初预算为1679.34万元,支出决算为1679.34万元,完成年初预算的100%,支出决算数持平于年初预算数。
六、一般公共预算财政拨款基本支出决算情况说明
2022年度一般公共预算财政拨款基本支出873.64万元,其中:
人员经费817.72万元,主要包括:基本工资、津贴补贴、奖金、伙食补助费、绩效工资、机关事业单位基本养老保险缴费、职业年金缴费、职工基本医疗保险缴费、公务员医疗补助缴费、其他社会保障缴费、住房公积金、医疗费、其他工资福利支出、离休费、退休费、退职(役)费、抚恤金、生活补助、救济费、医疗费补助、助学金、奖励金、个人农业生产补贴、代缴社会保险费、其他对个人和家庭的补助。
公用经费55.92万元,主要包括:办公费、印刷费、咨询费、手续费、水费、电费、邮电费、取暖费、物业管理费、差旅费、因公出国(境)费用、维修(护)费、租赁费、会议费、培训费、公务接待费、专用材料费、被装购置费、专用燃料费、劳务费、委托业务费、工会经费、福利费、公务用车运行维护费、其他交通费用、税金及附加费用、其他商品和服务支出、办公设备购置、专用设备购置、信息网络及软件购置更新、公务用车购置、其他资本性支出。
七、政府性基金预算财政拨款收入支出决算情况说明
2022年度政府性基金预算财政拨款年初结转和结余万元,本年收入0万元,本年支出0万元,年末结转和结余0万元。
本单位当年无政府性基金预算财政拨款收入支出。
八、国有资本经营预算财政拨款支出决算情况说明
2022年度国有资本经营预算财政拨款本年支出0万元。本单位当年无国有资本经营预算财政拨款支出。
九、财政拨款“三公”经费支出决算情况说明
(一)“三公”经费财政拨款支出决算总体情况说明。
2022年度“三公”经费财政拨款支出预算为11万元,支出决算为9.87万元,完成预算的90%。较上年减少24.76万元,下降71%。决算数小于预算数的主要原因:本着厉行节约的原则,相继完善了内控制度,压缩了“三公”经费的支出。决算数较上年减少的主要原因:本着厉行节约的原则,相继完善了内控制度,压缩了“三公”经费的支出。
(二)“三公”经费财政拨款支出决算具体情况说明。
1.因公出国(境)费预算为0万元,支出决算为0万元,完成预算的0%。较上年增加(减少)0万元,增长(下降)0%。主要原因:本单位当年无因公出国(境)费用。
全年支出涉及出国(境)团组0个,累计0人次,主要原因:本单位当年无因公出国(境)费用。
2.公务用车购置及运行费预算为8万元,支出决算为7.74万元,完成预算的97%;较上年增加4万元,增长100%。决算数小于预算数的主要原因:本着厉行节约的原则,相继完善了内控制度,压缩了“三公”经费的支出。决算数较上年减少的主要原因:本着厉行节约的原则,相继完善了内控制度,压缩了“三公”经费的支出。其中:
(1)公务用车购置费支出0万元。本年度购置(更新)公务用车0辆。
(2)公务用车运行费支出7.74万元,主要用于按规定保留的应急、执法用车的燃料费、维修费、过桥过路费、保险费等费用等支出。截至2022年12月31日,开支财政拨款的应急、执法用车保有量为4辆。
3.公务接待费预算为3万元,支出决算为2.12万元,完成预算的71%,较上年减少0.88万元,下降29%。决算数小于预算数的主要原因:本着厉行节约的原则,相继完善了内控制度,压缩了公务接待费的支出。其中:
外宾接待支出0万元。2022年共接待来访团组0个,0人次(不包括陪同人员)。
国内公务接待支出2.12万元,接待对象主要是每月组织专家会诊,主要是迎接上级部门各项检查工作,主要是开展用于省级或市级安全生产执法检查、督察等方面的接待活动工作。2022年共接待国内来访团组109批次,201人次(不包括陪同人员)。
十、机关运行经费支出说明
2022年度机关运行经费支出 1828.96万元,比上年决算数减少384.48万元,降低17%。主要原因是:本着厉行节约的原则,相继完善了内控制度,压缩了机关运行经费支出。
十一、政府采购支出说明
本部门 2022年度政府采购支出总额3.04万元,其中:政府采购货物支出3.04万元、政府采购工程支出0万元、政府采购服务支出0万元。授予中小企业合同金额0万元,占政府采购支出总额的0%,其中:授予小微企业合同金额3.04万元,占授予中小企业合同金额的100%;货物采购授予中小企业合同金额占货物支出金额的0%,工程采购授予中小企业合同金额占工程支出金额的0%,服务采购授予中小企业合同金额占服务支出金额的0%。
十二、国有资产占用情况说明
截至2022年 12月31日,部门共有车辆 4辆,其中,副省级及以上领导干部用车0辆、主要领导干部用车0辆、机要通信用车0辆、应急保障用车2辆、执法执勤用车2辆、特种专业技术用车0辆、其他用车0辆;单位价值 100万元以上设备(不含车辆)0台(套)。
十三、预算绩效情况说明
(一)预算绩效管理工作开展情况。
根据预算绩效管理要求,本部门组织对2022年度一般公共预算项目支出全面开展绩效自评,共涉及项目6个,资金143.2万元,占一般公共预算项目支出总额的20%。从评价情况来看,2022年绩效评价情况较好,在执行管理和支出绩效方面,资金使用较为规范;项目实施取得了一定的经济和社会效益。
根据《市财政局关于开展部门整体支出绩效考评工作的通知》要求,我局成立了部门整体支出绩效考评小组,按照前期准备、自评、现场评价、报告撰写四个阶段,以现场评价和非现场评价相结合的方式,对应急局整体支出进行了绩效评价,先后采取查阅账册、抽查凭证、核对原始记录、询问相关人员等方法,在定量和定性分析的基础上形成评价结论,并经复核后形成绩效报告。评价情况来看,2022年绩效评价整体情况较好,在执行管理和支出绩效方面,资金使用较为规范;项目实施取得了一定的经济和社会效益。


(二)部门决算中项目绩效自评结果。
根据预算绩效管理要求,安委会办公室工作经费项目绩效自评综述:项目全年预算数为27.7万元,执行数为27.7万元,完成预算100%。主要产出和效益:一是数量指标;二是社会效益。
安委会办公室工作经费项目绩效自评结果:资金使用较为规范,项目实施取得了一定的经济和社会效益,确保安全生产形势稳定,保障安全监督工作运行。






(三)绩效评价结果应用情况。
预算绩效评价结果应用既是开展预算绩效管理工作的基本前提,又是完善预算编制,加强财政支出管理,增强资金绩效理念,合理配置公共资源,优化财政支出结构,强化资金管理水平,提高资金使用效益的重要手段。结合绩效评价结果,对被评价项目的绩效情况、完成程度和存在的问题与建议加以综合分析,建立绩效评价相关结果应用制度。提高绩效意识和财政资金使用效益。十四、财政专项支出、专项转移支付支出的部门(单位)参照部门预算公开的范围、体例和内容进行公开。
本单位当年无财政专项支出、专项转移支付支出。
第四部分 其他需要说明的情况
本单位无其他需要说明的情况。
第五部分 名词解释
(一)一般公共预算财政拨款收入:指省级财政一般公共预算当年拨付的资金。
(二)政府性基金预算财政拨款收入:指省级财政政府性基金预算当年拨付的资金。
(三)国有资本经营预算财政拨款收入:指省级财政国有资本经营预算当年拨付的资金。
(四)上级补助收入:指从事业单位主管部门和上级单位取得的非财政补助收入。
(五)事业收入:指事业单位开展专业业务活动及其辅助活动取得的收入。
(六)经营收入:指事业单位在专业业务活动及其辅助活动之外开展非独立核算经营活动取得的收入。
(七)其他收入:指单位取得的除上述“一般公共预算财政拨款收入”、“政府性基金预算财政拨款收入”、“国有资本经营预算财政拨款收入”、“上级补助收入”、“事业收入”、“经营收入”等收入以外的各项收入。(该项名词解释中“上述……等收入”请依据部门收入的实际情况进行解释)
(八)使用非财政拨款结余:指事业单位使用以前年度积累的非财政拨款结余弥补当年收支差额的金额。
(九)年初结转和结余:指单位以前年度尚未完成、结转到本年仍按原规定用途继续使用的资金,或项目已完成等产生的结余资金。
(十)本部门使用的支出功能分类科目(到项级)
1.一般公共服务(类)财政事务(款)行政运行(项)
2.…
(参考《2021年政府收支分类科目》说明逐项解释)
(十一)结余分配:指事业单位按照会计制度规定缴纳的企业所得税、提取的专用结余以及转入非财政拨款结余的金额等。
(十二)年末结转和结余:指单位按有关规定结转到下年或以后年度继续使用的资金,或项目已完成等产生的结余资金。
(十三)基本支出:指为保障机构正常运转、完成日常工作任务而发生的人员支出和公用支出。
(十四)项目支出:指在基本支出之外为完成特定行政任务或事业发展目标所发生的支出。
(十五)经营支出:指事业单位在专业活动及辅助活动之外开展非独立核算经营活动发生的支出。
(十六)“三公”经费:纳入省级财政预决算管理的“三公”经费,是指省直部门用财政拨款安排的因公出国(境)费、公务用车购置及运行费和公务接待费。其中,因公出国(境)费反映单位公务出国(境)的国际旅费、国外城市间交通费、住宿费、伙食费、培训费、公杂费等支出;公务用车购置及运行费反映单位公务用车购置支出(含车辆购置税、牌照费)及燃料费、维修费、过桥过路费、保险费、安全奖励费用等支出;公务接待费反映单位按规定开支的各类公务接待(含外宾接待)费用。
(十七)机关运行经费:指为保障行政单位(包括参照公务员法管理的事业单位)运行用于购买货物和服务的各项资金,包括办公费、印刷费、邮电费、差旅费、会议费、福利费、日常维修费、专用材料及一般设备购置费、办公用房水电费、办公用房取暖费、办公用房物业管理费、公务用车运行维护费以及其他费用。
(十八)其他专用名词。
(根据本部门使用的其他专用名词补充解释)
第六部分 附件
一、2022年度潜江市应急管理局整体绩效评价报告
自评结论:
(一)部门整体绩效自评得分
2022年部门整体绩效自评得分100分。
(二)部门整体绩效目标完成情况
1、执行率情况。
部门整体绩效目标执行率100%。
2、完成的绩效目标。
目标1:保障单位经费支出,机构运转,各项工作顺利开展。
目标2:加强隐患排查治理,健全完善隐患排查治理体系。
目标3:开展安全生产公益宣传,大力推进安全生产宣传进企业、进学校、进社区、进农村、 进家庭、进公共场所。
目标4:协助市委、市政府组织重大灾害应急处置工作 。统筹全市应急救援力量建设,负责森 林和草场火灾扑救、抗洪抢险、生产安全事故救援等专业应急救援力量建设 ,协助管理和指导 、协调全市综合性消防救援队伍。
目标5:保障防汛抗旱指挥工作顺利开展 ,推动自然灾害生活救助工作顺利展开 。
3、未完成的绩效目标。
无未完成的绩效目标。
(三)存在的问题和原因
本年度绩效无存在问题。
(四)下一步拟改进措施
1、下一步拟改进措施,包括部门和单位整体绩效水平提高、部门整体绩效目标调整完善等相关内容。
2、拟与预算安排相结合情况。
佐证材料:
(一)基本情况
1、2022年度部门支出情况及当年市委、市政府布置的重点工作。
负责全市应急管理工作,指导各地各部门应对安全生产类 、自然灾害类等突发事件和综合 防灾减灾救灾工作。负责全市安全生产综合监督管理和工矿商贸行业安全生产监督管理工作 。 拟订全市应急管理、安全生产等政策措施,组织编制全市应急体系建设、安全生产和综合防灾 减灾规划,起草相关规章草案,组织制定相关规程和方案并监督实施 。指导全市应急预案体系 建设,建立完善事故灾难和自然灾害分级应对制度 ,组织编制总体应急预案和安全生产类 、自 然灾害类专项预案,综合协调应急预案衔接工作,组织开展预案演练,推动应急避难设施建设 。组织指导协调全市安全生产类、自然灾害类等突发事件应急救援 。协助上级组织特别重大灾 害应急处置工作。承担市应对重大灾害指挥部工作 ,综合研判突发事件发展态势并提出应对建 议,协助市委、市政府指定的负责同志组织重大灾害应急处置工作 。统筹全市应急救援力量建 设,负责森林和草场火灾扑救、抗洪抢险、生产安全事故救援等专业应急救援力量建设 ,协助管理和指导、协调全市综合性消防救援队伍。负责应急管理、安全生产宣传教育和培训工作。 组织指导应急管理、安全生产的科学技术研究、推广应用和信息化建设工作。承担市自然灾害 和事故灾难应急、安全生产、减灾救灾等议事协调和指挥机构的日常工作 。
2、简要概述年度部门整体绩效目标。
目标1:保障单位经费支出,机构运转,各项工作顺利开展。
目标2:加强隐患排查治理,健全完善隐患排查治理体系。
目标3:开展安全生产公益宣传,大力推进安全生产宣传进企业、进学校、进社区、进农村、 进家庭、进公共场所。
目标4:协助市委、市政府组织重大灾害应急处置工作 。统筹全市应急救援力量建设,负责森 林和草场火灾扑救、抗洪抢险、生产安全事故救援等专业应急救援力量建设 ,协助管理和指导 、协调全市综合性消防救援队伍。
目标5:保障防汛抗旱指挥工作顺利开展 ,推动自然灾害生活救助工作顺利展开 。
(二)部门自评工作开展情况
简要概述部门自评组织实施过程等相关情况。
(三)绩效目标完成情况分析
1、预算执行情况分析(包括完成情况和偏离原因等)。
2、绩效目标完成情况分析(包括完成情况和偏离原因等)。
2022年度绩效目标完成率100%。
产出指标完成情况分析。
产出指标完成100%。
效益指标完成情况分析。
全面提高安全生产意识和素质。
满意度指标完成情况分析。
社会公众满意度≧95%。
上年度部门整体部门自评结果应用情况
2021年绩效评价情况较好,在执行管理和支出绩效方面,资金使用较为规范;项目实施取得了一定的经济和社会效益。
(五)其他佐证材料
无其他佐证材料。
二、2022年度安委会办公室工作经费项目绩效评价报告
自评结论
(一)自评得分
按照潜江市财政局《2022年预算绩效管理年度目标考核工作的通知》(潜财绩﹝2022﹞8号)的内容,结合本项目支出绩效目标完成情况,经过自查自评,2022年度安委会办公室工作经费自评得分100分。
(二)绩效目标完成情况
1.执行率情况。
该项目主要用于:督促成员单位落实安全生产监管责任 ,及时消除各类风险隐患,确保全市安全生产形势总体稳定。
2.完成的绩效目标。
截至12月30日,我市开展例行督查4次,开展综合检查4次,安全生产指导单位38家,专题协调会4次,季度例会4次,执行率100%。
3.未完成的绩效目标。
无未完成的绩效目标。
(三)存在的问题和原因
无存在的问题和原因。
(四)下一步拟改进措施
2023年继续承担市安全生产委员会办公室的日常工作、综合监督管理全市安全生产指导协调工作;积极开展中央、安委会安全生产专项督查,市政府专项检查,召开安全生产年度、季度例会。
附件:2022年度项目自评表
佐证材料
(一)基本情况
1.该项目主要用于:推进全市安全生产风险分级管控和隐患排查治理两个体系建设工作深入开展,促进安全管理模式不断创新,建立和完善安全生产长效机制,保障广大人民群众生命财产安全,确保全市安全生产形势持续稳定。
2.此项目为常年性项目,财政预算经费27.7万元。其中:安委会工作经费2.7万元,会议费5万元,办公室10kV配电工程20万元。
(二)部门自评工作开展情况
12月18日,市应急管理局成立专班,召开专题会议,对自评工作进行了安排部署,要求根据实际情况,对照自评表逐一进行核对,确保自评工作圆满完成。
(三)绩效目标完成情况分析
1.预算执行情况分析。该项目预算资金27.7万元,实际支出27.7万元。
2.绩效目标完成情况分析。
(1)产出指标:一是数量指标,共开展例行督查4次,开展综合检查4次,安全生产指导单位38家,专题协调会4次,季度例会4次。二是经费使用合规率,合规率达100%。三是成本指标,项目绩效目标审核成本27.7万元。
(2)效益指标:确保安全生产形势稳定,保障安全监督工作运行。
(3)满意度指标:社会公众满意度95%。
(四)上年度部门自评结果应用情况
上年度应急管理局强化隐患排查治理责任制,大力推进隐患排查治理整改建设,在全市范围内以道路交通、危桥重建、危险化学品、烟花爆竹、建筑施工、消防等行业领域为重点,针对薄弱环节和突出问题,有针对性地开展安全专项整治。认真落实重大隐患治理挂牌督办制度,取得了较好的成效。安全生产形势持续稳定好转,实现了事故总量、主要相对指标和事故控制指标全面下降,重点行业领域、大部分地区和重要时段安全生产形势明显好转。
(五)其他佐证材料
1、《市安全生产委员会办公室关于收听收看全国全省安全生产电视电话会议方案》;
2、《市安全生产委员会办公室关于收听收看全国全省自建房安全专项整治电视电话会议方案》;
3、《市安全生产委员会办公室关于收听收看全国全省安全生产电视电话会议方案》;
4、《市安全生产委员会办公室关于召开安全生产全市安全生产专项整治三年行动联络员工作会议的通知》;
5、《市安全生产委员会办公室关于召开2022年市安委会挂牌督办重大隐患整改协会的通知》;
6、《市安全生产委员会办公室关于收听收看党的二十大期间全省安全风险防范视频会商调度会议方案》;
7、《市安全生产委员会办公室关于收听收看全国全省安全生产和冬季防火工作电视电话会议暨市安委会第七次全体会议方案》;
8、《市安全生产委2022年第七次全体会议方案》。
扫一扫在手机上查看当前页面